A place for more technical discussions. Please make sure you post in the correct section on the site, this way it keeps the site tidy AND ensures you get a more relevant answer.
Ecu and relay related problem
Less
More
- Posts: 9781
- Thank you received: 1957
09 Nov 2021 07:00 #239956
by Lambert
Temeraire (2018 quasar grey automatic)
Pavement princess or back road menace?
Bellerophon (2024 grello van daily)
ADORJ Attention Deficit Ooooh Race Jimny!
Ecu and relay related problem was created by Lambert
Welcome to the forum. I am not the best person to answer this as I'm not electrically minded but from first principle you are aware that the Jimny is negative switching which seems to throw off the unwary. With many Jimny electrical issues it seems to come back to bad earth points and corrosion of terminals, to that end it's a good idea to systematically inspect, remove, clean or remake the relevant connectors in the system under investigation. Beyond that I am somewhat out of my depth. Other members may have greater insight.
Temeraire (2018 quasar grey automatic)
Pavement princess or back road menace?
Bellerophon (2024 grello van daily)
ADORJ Attention Deficit Ooooh Race Jimny!
Please Log in or Create an account to join the conversation.
09 Nov 2021 11:03 #239959
by fordem
Replied by fordem on topic Ecu and relay related problem
If I understand the sequence of events correctly, the original symptom prior to your attempt at bypassing the relays was that the engine would start but not run unless starting fluid was used, indicating a fuelling issue.
Your first attempt at bypassing the relays created an additional symptom in that the CEL & immobilizer lights will not turn on, and you cannot communicate with the ECU.
You've now reached a stage where bypassing the relays allows the car to start & run, and you want it sorted to you can use the car without fiddling around with the relays.
Does that sound about right?
My suspicion is that your original problem was the ECU not energizing the fuel pump relay, and your current problem is that the ECU is not energizing either the main FI or the fuel pump relay.
To answer your questions ...
- first - the ECU has to be grounded or the engine will not run, it fires the injectors by supplying a ground.
- second - the chances of your having "fried" something in the ECU during your first attempt to bypass the relays is extremely high.
My solution would be to repair or replace the ECU, bypassing the main & fuel pump relays with a switch can be done, but doing so creates safety issues, which is why Suzuki didn't build the car that way.
Your first attempt at bypassing the relays created an additional symptom in that the CEL & immobilizer lights will not turn on, and you cannot communicate with the ECU.
You've now reached a stage where bypassing the relays allows the car to start & run, and you want it sorted to you can use the car without fiddling around with the relays.
Does that sound about right?
My suspicion is that your original problem was the ECU not energizing the fuel pump relay, and your current problem is that the ECU is not energizing either the main FI or the fuel pump relay.
To answer your questions ...
- first - the ECU has to be grounded or the engine will not run, it fires the injectors by supplying a ground.
- second - the chances of your having "fried" something in the ECU during your first attempt to bypass the relays is extremely high.
My solution would be to repair or replace the ECU, bypassing the main & fuel pump relays with a switch can be done, but doing so creates safety issues, which is why Suzuki didn't build the car that way.
Please Log in or Create an account to join the conversation.
09 Nov 2021 15:04 - 09 Nov 2021 15:06 #239965
by fordem
Replied by fordem on topic Ecu and relay related problem
First - as I said earlier, the ECU supplies a ground to the injectors, if the ECU is not grounded, the engine will not run.
Second - your relay bypass methodology is flawed and has, beyond any shadow of a doubt damaged the ECU - what you should have been doing is placing a jumper between the relay contacts, you have also been placing a jumper where the relay coil would have been supplying 12V from the battery directly to whatever internal circuitry switches the relay on - you will either have burned the transistor that drives the relay, burned internal wiring traces or possibly both, and yes, if there are burned internal traces, then it's possible that certain sections of the ECUs internal circuitry are no longer grounded.
Repair or replace the ECU.
Second - your relay bypass methodology is flawed and has, beyond any shadow of a doubt damaged the ECU - what you should have been doing is placing a jumper between the relay contacts, you have also been placing a jumper where the relay coil would have been supplying 12V from the battery directly to whatever internal circuitry switches the relay on - you will either have burned the transistor that drives the relay, burned internal wiring traces or possibly both, and yes, if there are burned internal traces, then it's possible that certain sections of the ECUs internal circuitry are no longer grounded.
Repair or replace the ECU.
Last edit: 09 Nov 2021 15:06 by fordem.
Please Log in or Create an account to join the conversation.
09 Nov 2021 23:21 #239981
by LesNewell
Replied by LesNewell on topic Ecu and relay related problem
I'm afraid I have to agree with fordm. The way you bypassed the relays pretty much guarantees that the ECM outputs that control the relays will be fried with quite probably other internal damage to the ECM. The only options are to either run it with the bypassed relays which is dangerous or repair/replace the ECM.
As far as I can tell the ECM and TCM are pretty independent on pre '05 cars. That means it's quite likely a manual ECM will work. If you have an OBD connector you won't be able to read gearbox codes any more and it is possible you may get stalling issues when you put it in gear. I can't guaranteed this will work but if you can get hold of a cheap manual ECM it may be worth trying.
As far as I can tell the ECM and TCM are pretty independent on pre '05 cars. That means it's quite likely a manual ECM will work. If you have an OBD connector you won't be able to read gearbox codes any more and it is possible you may get stalling issues when you put it in gear. I can't guaranteed this will work but if you can get hold of a cheap manual ECM it may be worth trying.
Please Log in or Create an account to join the conversation.
10 Nov 2021 00:15 #239983
by fordem
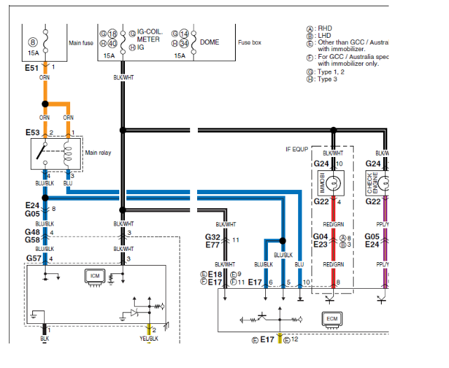
This diagram is an excerpt from a Jimny manual, it's not specific to your vehicle and it's being used to explain why the ECU was damaged.
You'll find the main relay on the left side of the diagram, pins 1 & 3 are the coil, pins 2 & 4 are the contacts - how the relay works is that you apply 12V across the coil, and the contacts close allowing current to flow.
In this diagram, 12V power is supplied to pins 1 & 2, the ECU supplies a ground on pin 3, the contacts close and current flows from ping 2, through the contacts to whatever is connected to pin 4 - when you bypassed the relay you jumpered 1~3, applying 12V directly to the ECU and not through the relay coil - when the ECU tried to turn the relay on, the resulting short circuit would have burned something inside the ECU - this is why the check engine light etc., no longer work unless you jumper the relay.
What you should have done was jumper 2~4, one jumper wire only.
The explanation above is applicable to the fuel pump relay, you would have damaged that portion of the ECU circuitry also.
Replied by fordem on topic Ecu and relay related problem
This diagram is an excerpt from a Jimny manual, it's not specific to your vehicle and it's being used to explain why the ECU was damaged.
You'll find the main relay on the left side of the diagram, pins 1 & 3 are the coil, pins 2 & 4 are the contacts - how the relay works is that you apply 12V across the coil, and the contacts close allowing current to flow.
In this diagram, 12V power is supplied to pins 1 & 2, the ECU supplies a ground on pin 3, the contacts close and current flows from ping 2, through the contacts to whatever is connected to pin 4 - when you bypassed the relay you jumpered 1~3, applying 12V directly to the ECU and not through the relay coil - when the ECU tried to turn the relay on, the resulting short circuit would have burned something inside the ECU - this is why the check engine light etc., no longer work unless you jumper the relay.
What you should have done was jumper 2~4, one jumper wire only.
The explanation above is applicable to the fuel pump relay, you would have damaged that portion of the ECU circuitry also.
Please Log in or Create an account to join the conversation.
11 Nov 2021 02:21 #240021
by fordem
Replied by fordem on topic Ecu and relay related problem
I cannot answer questions about compatibility between the various models, and I cannot be definitive about what's needed to swap an ECU when the vehicle is fitted with an immobilizer - as far as I'm aware, you'll need the ECU, the immobilizer and the keys, or a means to reprogram the replacement ECU to recognize the original immobilizer & keys.
Please Log in or Create an account to join the conversation.
Time to create page: 0.289 seconds
